服务热线:

400-820-3004

ProcartaPlex高分文献分享|IL-1β独立于炎症小体和焦亡信号驱动SARS-CoV-2诱导的疾病

发表时间:2026-02-26 13:52作者:莱兹生物


IL-1β独立于炎症小体和焦亡信号驱动SARS-CoV-2诱导的疾病




研究背景

重症COVID-19的核心特征是过度炎症和细胞因子释放,但程序性细胞死亡(如焦亡)在其发病机制中的作用尚不明确。

焦亡是由炎症小体启动、gasdermin D(GSDMD)执行的促炎程序性细胞死亡,可释放 IL-1β、IL-18等细胞因子,此前体外研究提示其可能参与COVID-19病理过程,但缺乏体内遗传证据支持。

现有研究对炎症小体、焦亡相关分子及促炎半胱天冬酶在SARS-CoV-2感染中的作用存在争议,亟需通过基因靶向小鼠模型验证其在体内的致病性贡献。‍


研究目的



  • 明确炎症小体和焦亡通路是否在 SARS-CoV-2 诱导的重症中发挥核心作用。

  • 鉴定驱动COVID-19重症的关键细胞因子及上游调控通路。

  • 验证靶向 IL-1 信号通路的治疗策略对 SARS-CoV-2 感染的干预效果。



研究方法



动物模型与感染:使用C57BL/6背景的多种基因敲除小鼠(炎症小体相关、焦亡相关、半胱天冬酶相关、细胞因子及受体相关),感染小鼠适应型SARS-CoV-2 P21毒株(10⁴ TCID₅₀/只),监测体重变化和生存率。


病毒载量检测:通过 TCID₅₀法测定感染后不同时间点小鼠肺部病毒滴度。

炎症与病理分析:采用蛋白液相芯片技术检测肺组织匀浆中25种细胞因子/趋化因子水平;通过H&E染色和免疫组化(检测 SARS-CoV-2 核衣壳蛋白、F4/80、MPO、CD3)评估肺部病理损伤和免疫细胞浸润。


分子机制验证:Western Blot检测肺部组织中GSDMD的切割(活化)状态;免疫组化验证活化GSDMD的表达。


药物干预实验:感染当天给小鼠腹腔注射IL-1β中和抗体,或每日注射阿那白滞素,观察生存率变化。




研究内容



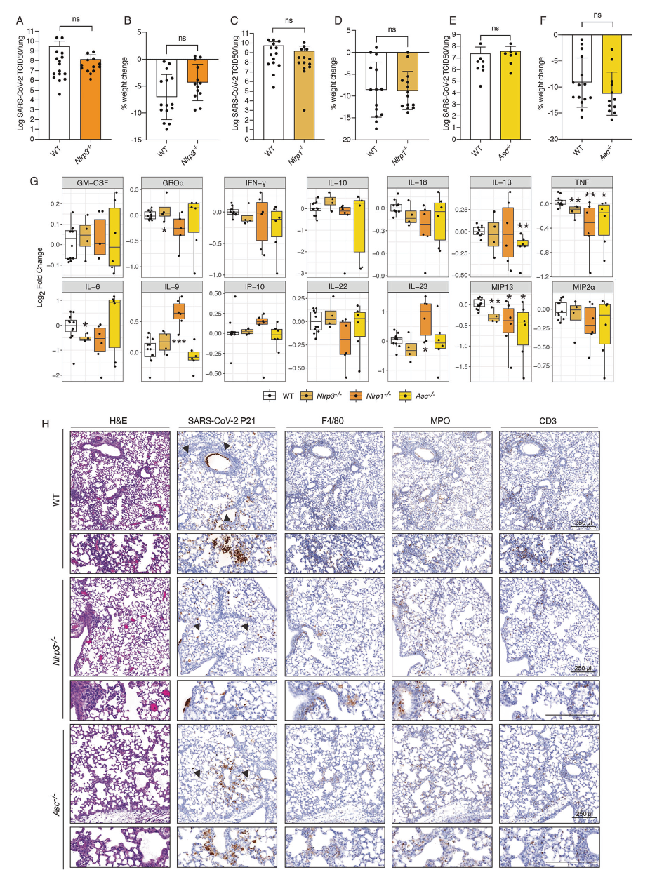
为了研究炎症体信号通路在严重的SARS-CoV-2感染诱导的疾病中的作用,使用了一种名为P21的小鼠适应株。该病毒株来源于SARS-CoV-2临床分离株,该分离株在C57BL/6小鼠中传代21次,以适应能够导致WT小鼠严重疾病的特征,特征是体重减轻和促炎细胞因子水平增加。在SARS-CoV-2感染过程中,NLRP3炎症体通路的激活被认为有助于释放具有生物活性的IL-1β和IL-18,这是与严重新冠肺炎相关的细胞因子。为了探索这些炎症小体信号的作用,构建NLRP1、NLRP3、ASC 基因敲除小鼠,用小鼠适应型SARS-CoV-2毒株P21感染该缺陷小鼠,检测病毒载量、体重变化、细胞因子水平及肺部病理,评估炎症小体对疾病结局的影响(图1)。细胞因子检测使用Cytokine & Chemokine 26Plex Mouse ProcartaPlex Panel 1(EPX260-26088-901)试剂盒进行检测。


图1 SARS-CoV-2感染引起的炎症与炎性小体无关。WT和Nlrp3基因敲除小鼠(Nlrp3−/−)感染104TCID50/只小鼠,在感染后3d(Dpi)检测(A)肺病毒载量和(B)体重与初始体重的百分比变化。结果来自2个独立的实验(n=13-17只小鼠每种基因)。WT和Nlrp1基因敲除小鼠(Nlrp1-/-)用104只SARS-CoV-2P21 TCID50/只小鼠鼻腔攻击,并在感染后3天(Dpi)检测(C)肺病毒载量(TCID50法)和(D)体重与初始体重(每个基因14只小鼠)相比的百分比变化。WT和ASC基因敲除(ASC-/-)小鼠感染104只SARS-CoV-2P21 TCID50/只小鼠,并在3dpi时用TCID50法监测(E)肺病毒载量(每个基因型7-8只小鼠)和(F)体重与初始体重相比的百分比变化。结果来自2个独立的实验(n=12-15只小鼠每种基因)。感染SARS-CoV-2P21后3d(n=5~10只/型),用双抗体夹心酶联免疫吸附试验检测小鼠肺组织匀浆中细胞因子和趋化因子的水平。苏木精伊红(H&E)和免疫组织化学(IHC)染色肺切片检测SARS-CoV-2核衣壳、F4/80(巨噬细胞标志物)、MPO(中性粒细胞标志物)和CD3(T细胞标志物)。


无论引发焦亡和细胞因子产生的上游机制如何,细胞释放细胞因子和细胞溶解的过程主要依赖于孔形成蛋白GSDMD的激活。为了研究焦亡效应分子的功能,利用 GSDMD、GSDME、GSDMA/C/E 等焦亡相关孔形成蛋白基因敲除小鼠,结合 Western blot 和免疫组化检测 GSDMD 活化状态,验证焦亡通路是否参与 SARS-CoV-2 诱导的炎症和疾病(图2)。

图2在SARS-CoV-2感染过程中,GSDMD不是驱动细胞因子释放和炎症的必要因素。WT和Gsdmd基因敲除(Gsdmd−/−)小鼠感染104TCID50/只SARS-CoV-2P21,并在3dpi检测(A)肺病毒载量,(B)与初始体重相比的体重变化百分比(结果来自两个独立实验,n=14-15只小鼠,每个基因型)和(C)细胞因子和趋化因子水平的测定(n=4只小鼠的肺组织匀浆)。D WT和Gsdmd-/-小鼠以104只SARS-CoV-2P21 TCID50/只小鼠鼻腔攻击,取肺组织固定于3dpi进行组织学观察。苏木精伊红(H&E)和免疫组织化学(IHC)染色肺检测SARS-CoV-2核衣壳、F4/80(巨噬细胞标志物)、MPO(中性粒细胞标志物)和CD3(T细胞标志物)的代表性图像。图像代表每个基因至少有3只动物。黑色箭头指向典型的SARS-CoV-2阳性细胞。E 6月龄WT小鼠用SARS-CoV-2P21株TCID50/只小鼠鼻内感染。Dpi后3d处死小鼠,取肺进行组织学分析。免疫组织化学(IHC)检测SARS-CoV-2核衣壳(左侧)或裂解(即激活)GSDMD(右侧)。用感染肠道病原体隐孢子虫的小鼠的小肠切片(下图)对裂解的GSDMD进行阳性对照。F Western印迹分析鼻腔感染SARS-CoV-2 P21后3天WT、ASC-/-或Gsdmd-/-小鼠全肺的免疫印迹分析(104TCID50/只)。


进一步探究了非经典焦亡途径的作用机制及相关细胞死亡通路的贡献,研究 GSDMD/MLKL(焦亡 + 坏死性凋亡)、NINJ1(多种裂解性细胞死亡的膜破裂关键分子)基因敲除小鼠的疾病表型,明确其他裂解性程序性细胞死亡是否补偿焦亡的作用(图3)。

图3由SARS-CoV-2感染驱动的炎症与程序性细胞死亡的非规范裂解形式无关。WT、Gsdme-/-和Gsdmd/e-/-小鼠被SARS-CoV-2 P21的104只TCID50/只小鼠鼻腔感染,并在3dpi时检测(A)TCID50检测肺病毒载量和(B)与初始体重相比的体重变化百分比(n=4-7)。用104TCID50/只−/−冠状病毒P21攻击WT和GSDMA/c/e小鼠,在3dpi检测(C)肺病毒载量和(D)相对于初始体重的体重变化百分比(n=11-17个基因)。WT和Gsdmd/MLKL基因敲除(Gsdmd/MLKL-/-)小鼠感染104只SARS-CoV-2 P21 TCID50/只小鼠,在感染后3dpi用TCID50检测(E)肺病毒载量和(F)体重与初始体重的百分比变化(n=14-19只/基因)。将104TCID50/只SARS-CoV-2P21基因敲除的WT小鼠和忍者1基因敲除小鼠(Nimp1-/-)感染,并在3dpi时用TCID50法检测(G)肺病毒载量和(H)体重与初始体重(n=8-11)的百分比变化(n=8-11)。


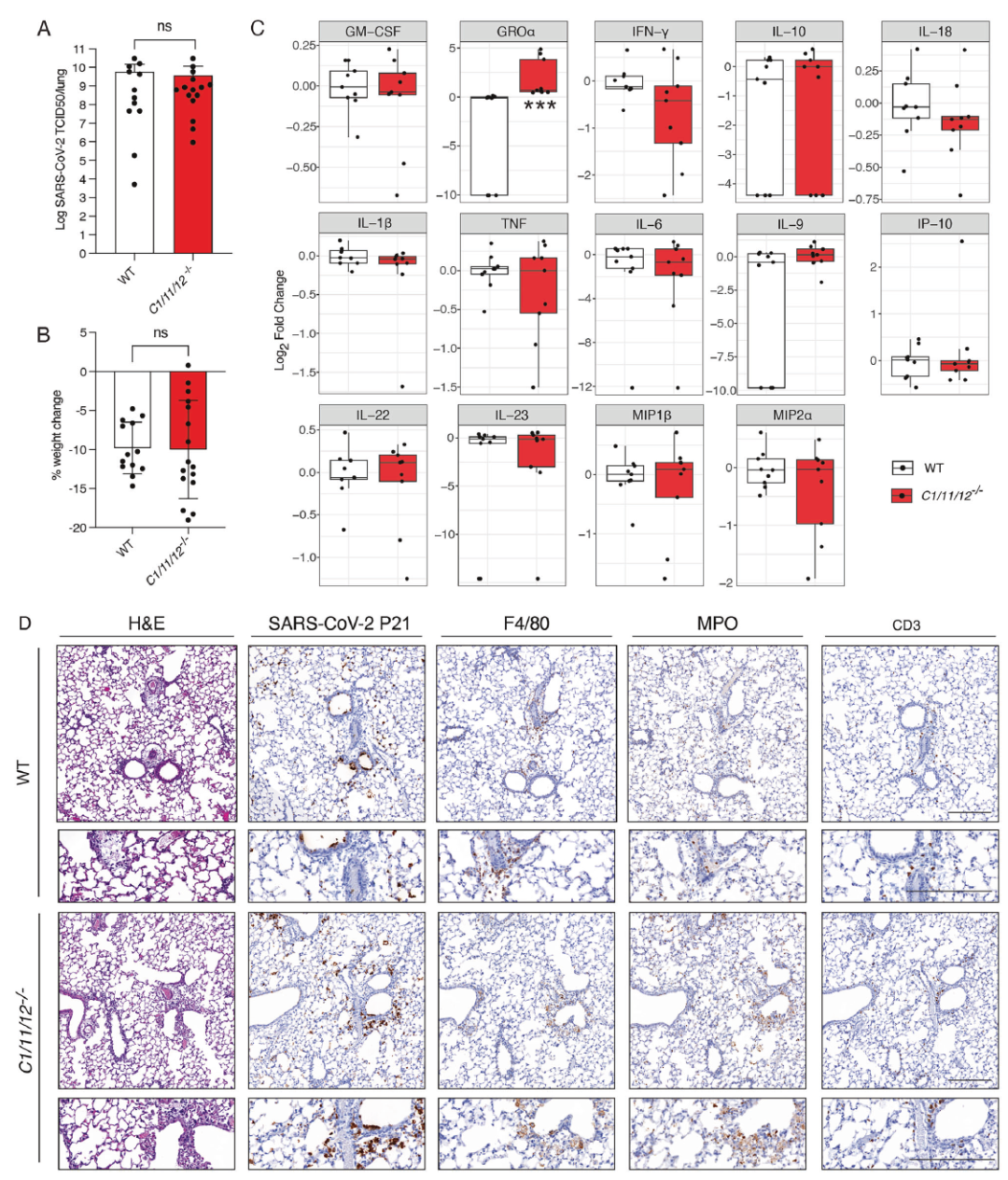
炎症小体和下垂信号被认为与新冠肺炎的发病机制有关,因为它们与生物活性的IL-1β和IL-18的释放有关。这些细胞因子在炎症小体信号的下游被强制性地释放,并被caspase-1,-11处理成其生物活性形式。因此,通过 Caspase-1/11/12 三重敲除小鼠,检测其感染后病毒清除、炎症反应及病理变化,验证经典 / 非经典焦亡相关半胱天冬酶对 IL-1β/IL-18 加工释放的必要性(图4)。

图4 Caspase-1/-11/-12与SARS-CoV-2驱动的疾病无关。WT和Caspase-1、-11、-12三种基因敲除小鼠(c1/11/12-/-)感染104只SARS-CoV-2 P21 TCID50/只小鼠,在感染后3dpi检测(A)肺病毒载量,(B)体重与初始体重的百分比(n=12-15只/基因),(C)WT和基因敲除小鼠肺组织匀浆用ELISA法检测细胞因子和趋化因子水平(n=9/dpi,每个基因9只;数据以平均值±SD表示)和(D)固定肺组织学分析。苏木精伊红(H&E)染色和免疫组织化学(IHC)染色对SARS-CoV-2核衣壳、F4/80(巨噬细胞标志物)、MPO(中性粒细胞标志物)和CD3(T细胞标志物)的肺检测具有代表性。


我们的研究结果表明,SARS-CoV-2诱导的体内炎症反应和细胞因子释放与凋亡机制的关键组分无关。多项研究指出血清中IL-1β和IL-18水平与重症COVID-19存在关联。而凋亡过程及caspase-1/-11/-12酶系与IL-1β和IL-18的加工密切相关。因此,若这些炎症细胞因子确为重症COVID-19的关键致病因子,则本研究中基因敲除小鼠的结果表明:炎症小体介导的IL-1β与IL-18加工释放过程,与caspase-1/11/12及焦死亡机制之间存在脱节现象。为验证这两种细胞因子是否确实参与SARS-CoV-2诱导的动物模型疾病进程,我们分别用SARS-CoV-2 P21感染了IL-1β敲除(Il-1β–/–)和小鼠和IL-18敲除(Il-18–/–)小鼠,对比 IL-1β、IL-18 及 IL-1 受体(IL-1R)基因敲除小鼠的感染结局,包括生存率、病毒载量、细胞因子谱及肺部病理,明确关键致病细胞因子(图5)。

图5 Il-1β基因敲除小鼠,但不是Il-18基因敲除小鼠,可以免受严重的SARS-CoV-2疾病的影响,并减少了病毒负担。WT和Il-1β−/−小鼠感染104TCID50/只SARS-CoV-2P21,在感染后3dpi检测(A)肺病毒载量,(B)体重与初始体重的百分比(n=15~19),(C)固定肺的组织学检查。苏木精伊红(H&E)和免疫组织化学(IHC)染色肺检测SARS-CoV-2核衣壳、F4/80(巨噬细胞标志物)、MPO(中性粒细胞标志物)和CD3(T细胞标志物)。组织学图像代表每个基因至少有3只动物。黑色箭头指向典型的SARS-CoV-2阳性细胞。标尺=250微米。D组织学变化基于(C)的H&E染色,由一位美国委员会认证的病理学家对小鼠的基因型盲进行分级。评分基于病变的百分比:0=正常,1-10%,2=10-25%,3=25%-50%,4-50%。WT和IL-1β-/-小鼠的组织学评分之和如右图所示。E-G WT和IL-1R-/-小鼠分别感染104只SARS-CoV2 P21 TCID50/只小鼠,用TCID50法检测3dpi时的肺病毒载量,(F)体重与初始体重的百分比(n=11~16只/基因)和(G)细胞因子和趋化因子水平(n=8~18只/基因)。H感染SARS-CoV-2P21后6d,WT和基因敲除动物(n=3~5只,每型3~5只)用酶联免疫吸附试验检测肺组织匀浆中细胞因子和趋化因子的水平。


为了测试IL-1β的缺失是否能够预防SARS-CoV-2驱动的疾病的严重程度,我们用11周龄的IL-1β-/-感染WT小鼠,并用P21作为对照,评估 IL-1β 中和抗体及 IL-1R 拮抗剂对 SARS-CoV-2 感染小鼠生存率的影响(图6)。

图6在IL-1β-/-小鼠中,与年龄相关的SARS-CoV-2诱导的疾病被减少。WT和IL-1β-/-成年小鼠(成年=11-12周)经鼻感染104TCID50/小鼠SARS-CoV-2P21,并监测以确定严重患病的小鼠的比例,达到预定的伦理终点(n=10-12只小鼠每个基因)。年龄(>6个月龄)WT和IL-1β-/-小鼠感染104TCID50/只/只SARS-CoV-2P21,并监测(B)达到预定伦理终点(n=9只/基因)的重病小鼠的比例,(C)用TCID50分析在3dpi时检测肺病毒载量,(D)检测感染SARS-CoV-2P21后6d WT和基因敲除小鼠肺组织匀浆中细胞因子和趋化因子水平。WT和Il-1SARS-/-成年小鼠(成年=11-12周)用抗-Il-1β-β单抗处理,鼻腔感染104TCID50/小鼠SARS-CoV-2P21,监测达到预定伦理终点的重病小鼠比例(每组14-12只小鼠)。GWT和Il-1SARSCoV-/-成年小鼠(成年=11-12周)接受阿纳金拉治疗,并经鼻感染104TCID50/鼠β-2P21,并监测重病小鼠的比例,达到预定的伦理终点(每组7-9只小鼠)。





研究总结


  • 炎症小体与焦亡通路不影响疾病结局:NLRP1/3、ASC、GSDMD 等基因敲除仅轻微降低IL-1β水平,对病毒载量、体重下降及肺部病理无显著改善,且SARS-CoV-2感染未诱导小鼠肺部GSDMD活化。

  • 非经典焦亡及相关细胞死亡通路无致病性贡献:GSDME、GSDMA/C/E、NINJ1及GSDMD/MLKL双敲除小鼠的疾病表型与野生型一致,提示裂解性程序性细胞死亡在感染中作用有限。

  • 促炎半胱天冬酶非IL-1β释放必需:Caspase-1/11/12三重敲除小鼠的细胞因子谱、病毒载量及病理损伤与野生型无差异,表明IL-1β的加工释放不依赖这些经典 / 非经典焦亡相关半胱天冬酶。

  • IL-1β是关键致病因子:IL-1β敲除小鼠感染后肺部病毒载量降低、体重下降减轻、肺部病理损伤改善,生存率提高;而IL-18敲除无保护作用;IL-1R敲除虽减轻体重下降,但不降低病毒载量。

  • 靶向IL-1信号治疗效果有限:IL-1β中和抗体及阿那白滞素未能复刻基因敲除的保护作用,单独靶向 IL-1 信号可能不足以改善重症COVID-19结局。

  • 该研究明确IL-1β是驱动SARS-CoV-2感染引发重症的关键因子,但其释放与炎症小体激活及焦亡信号通路无关,为COVID-19重症的发病机制及治疗靶点探索提供了重要依据。






推荐产品



ProcartaPlex™ Mouse Cytokine & Chemokine Panel 1, 26plex

货号:EPX260-26088-901


靶标列表 [微珠区域]:
Th1/Th2:GM-CSF [42]、IFN γ [38]、IL-1 β [19]、IL-2 [20]、IL-4 [26]、IL-5 [27]、IL-6 [28]、IL-12p70 [39]、IL-13 [35]、IL-18 [66]、TNF α [45]
Th9/Th17/Th22/Treg:IL-9 [34]、IL-10 [13]、IL-17A (CTLA-8) [52]、IL-22 [33]、IL-23 [37]、IL-27 [36]
趋化因子:嗜酸性粒细胞趋化因子 (CCL11) [62]、GRO α (CXCL1) [43]、IP-10 (CXCL10) [22]、MCP-1 (CCL2) [51]、MCP-3 (CCL7) [48]、MIP-1 α (CCL3) [47]、MIP-1 β (CCL4) [72]、MIP-2 [55]、RANTES (CCL5) [44]