服务热线:

400-820-3004

Procartaplex高分文献分享|人T淋巴细胞病毒1型(HTLV-1)感染治疗研究报告

发表时间:2026-01-20 14:39作者:市场部

点击上方蓝字·

关注我们






Combination antiretroviral therapy and MCL-1 inhibition mitigate HTLV-1 infection in vivo


研究背景




人T淋巴细胞病毒1型(HTLV-1)感染缺乏有效的预防和治疗手段,全球约 1000 万感染者中 5%-10% 会进展为成人T细胞白血病(ATL)、HTLV-1相关脊髓炎(HAM)等严重并发症,还可引发眼、肺、皮肤等慢性炎症疾病,所有感染者的死亡率均升高。

HTLV-1c亚型在澳大利亚中部部分原住民社区成人患病率高达40%,与支气管扩张相关的慢性肺部疾病和死亡高度关联。该亚型与全球流行的HTLV-1a亚型基因组差异显著,尤其在免疫调节相关基因区域,推测可能导致疾病结局差异,但缺乏直接的临床和临床前对比研究。

现有治疗手段效果有限,急性ATL患者一线治疗后多在6-12个月内复发。HIV抗逆转录病毒药物在HTLV-1感染中的应用效果尚不明确,tenofovir虽能体外抑制HTLV-1逆转录酶,但对已建立的感染效果不佳。BH3模拟物可通过抑制抗凋亡BCL-2家族蛋白诱导细胞凋亡,在血液肿瘤治疗中显示潜力,但针对HTLV-1感染的特异性靶向研究仍不足。

人源化小鼠模型为HTLV-1感染机制和治疗策略研究提供了重要工具,但此前针对HTLV-1c亚型的模型尚未建立,限制了相关治疗方案的开发。


研究目的




  • 建立并表征HTLV-1c感染的人源化小鼠模型,再现人类疾病关键特征,为治疗策略研究提供工具。

  • 对比HTLV-1c与HTLV-1a亚型在致病性上的差异,明确HTLV-1c亚型与肺部并发症高发相关的潜在机制。

  • 评估临床常用 HIV 抗逆转录病毒药物(tenofovir、dolutegravir 等)在HTLV-1c感染预防和治疗中的效果,优化给药策略。

  • 探索BH3模拟物对HTLV-1c感染细胞的杀伤作用及机制,明确特异性靶向分子,开发高效的联合治疗方案。

  • 为HTLV-1c感染提供临床相关、潜在治愈性的治疗策略,为后续临床转化提供依据。


研究内容




  • HTLV-1c人源化小鼠模型建立与特征分析

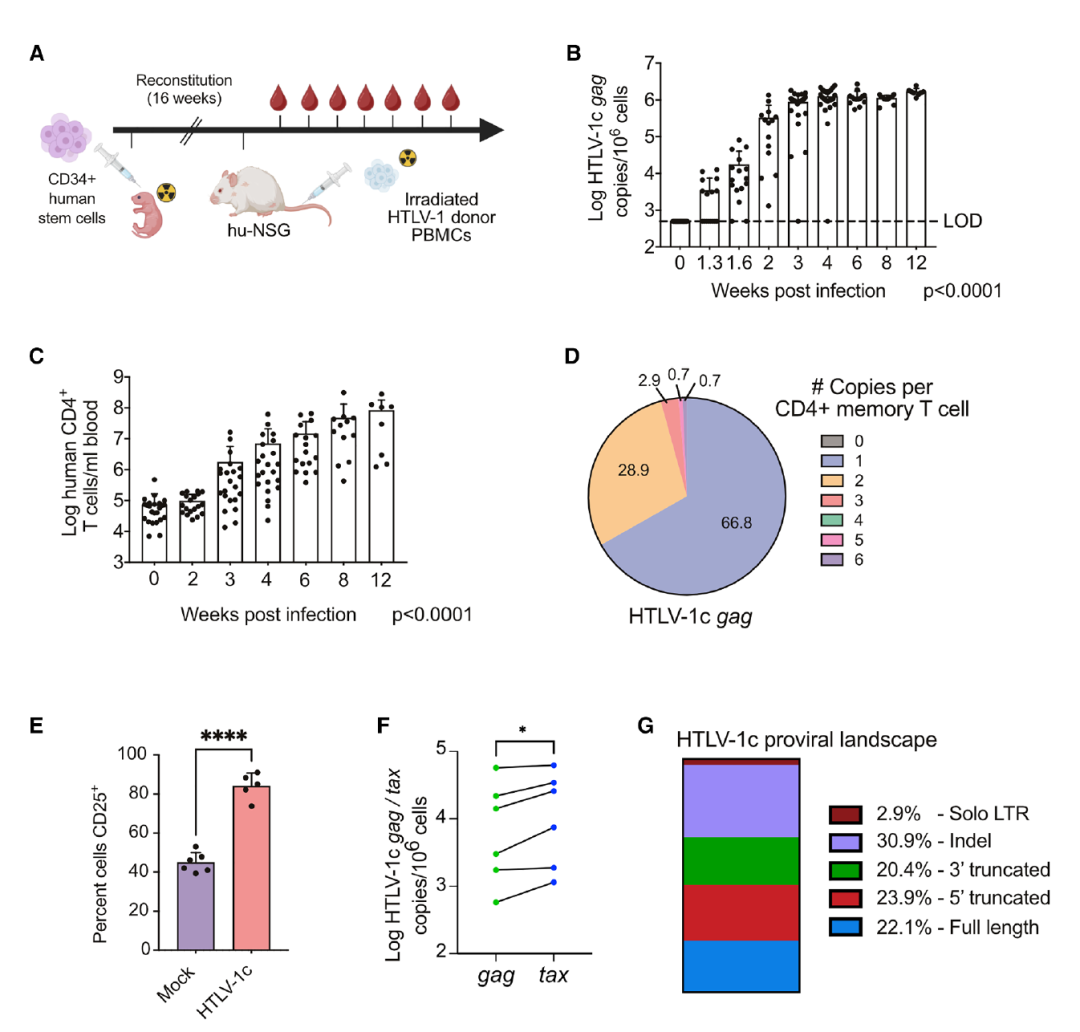
使用来自HTLV-1c感染供者的外周血单核细胞(PBMC),在注射到人源化非肥胖型糖尿病(NOD)-严重联合免疫缺陷(SCID)白细胞介素2受体亚单位缺乏症(IL2RGamma)小鼠(以下称为Hu-NSG小鼠52)中进行辐射,构建HTLV-1c感染的人源化NSG小鼠模型。通过腹腔注射HTLV-1c感染供体的外周血单个核细胞(PBMC)实现感染,模型呈现快速的病毒载量升高,感染后4周病毒载量达1.24×10⁶±6.38×10⁵ gag拷贝/10⁶ PBMC,且持续维持在高水平。

模型再现人类疾病关键特征:CD4⁺T细胞显著扩增,12周时较感染前增加三个数量级;出现脾肿大和肝脏淋巴细胞浸润;记忆CD4⁺T细胞成为主要感染靶细胞,占CD4⁺T细胞总数超99%;病毒基因组以截短和缺失形式为主,仅22.1%为完整全长基因组,与人类ATL患者特征一致。

图1.感染HTLV-1c的人源化小鼠发展与人类感染相关的疾病(A)HTLV-1感染的人源化小鼠模型。(B)用滴状数字聚合酶链式反应(DdPCR)定量检测HU-NSG感染小鼠外周血中HTLV-1c Gag基因相对参考基因(人rpp30)的动态变化。(C)在感染HTLV-1c的动物中,每毫升血液中人外周CD4+T细胞的数量。由人类CD45和CD4的表达来定义的细胞。(D)HTLV-1c从感染动物的外周血单核细胞中每人CD4+T细胞复制HTLV-1c。曲线图显示含有n个HTLV-1c Gag拷贝的细胞的部分。(E)在6WPI时,模拟感染和HTLV-1c感染的动物中CD4+CD25+T细胞的百分比。(F)通过针对N=6只感染2WPI的Hu-NSG小鼠的Gag(绿点)和Tax(蓝点)基因区域的ddPCR检测前病毒载量(PVL)和HTLV-1c拷贝数在每106个脾细胞中的分布。(G)基于连续的全基因组测序,HTLV-1c前病毒图谱位于6个WPI(71个基因组,来自N=3只小鼠),该读数映射到HTLV-1c共识基因组。


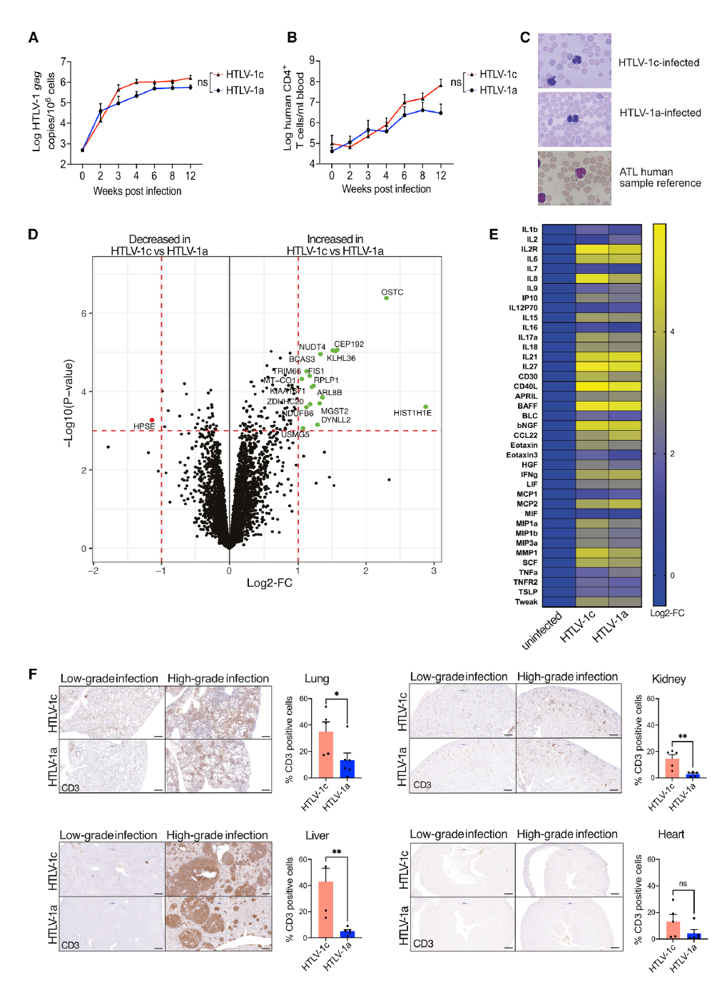
  • HTLV-1c 与 HTLV-1a 亚型致病性对比

利用模型来揭示HTLV-1c和HTLV1a之间潜在的亚型特异性致病性差异,这两个亚型在核苷酸水平上是最具差异的HTLV-1亚型。HTLV-1c 感染小鼠的病毒载量扩增速度略快于 HTLV-1a,12 周时前者病毒载量为后者的 2.76 倍;HTLV-1c 感染小鼠达到疾病伦理终点的比例更高(16 周时 HTLV-1c 组存活率 30%,HTLV-1a 组 70%)。

蛋白质组分析显示,HTLV-1c感染CD4⁺T细胞中有17种蛋白表达水平显著高于HTLV-1a感染细胞,包括HIST1H1E、OSTC等与细胞增殖和炎症相关的蛋白。

使用Procartaplex65因子试剂盒(Immune Monitoring65-Plex Human ProcartaPlex Panel,EPX650-10065-901)检测小鼠血清中促炎细胞因子/趋化因子(IL-8、IP-10、TNF等),HTLV-1c感染小鼠血清中的促炎细胞因子 / 趋化因子平均升高幅度更大,且肺部CD3⁺T细胞浸润在重度感染时显著高于HTLV-1a感染小鼠,提示其肺部致病性更强。

图2.与HTLV-1a(A)相比,HTLV-1c自然疾病进行性感染在人源化小鼠中的侵袭性略强于HTLV-1c(红色)和HTLV-1a(蓝色)Gag基因相对于参考基因(人rpp30)在感染的Hu-NSG小鼠的外周血液中的定量,通过ddPCR测量。(B)在感染HTLV-1c(红色)和感染HTLV-1a(蓝色)的动物中,随着时间的推移,每毫升血液中的外周人类CD4+T细胞。(C)感染HTLV-1c和感染HTLV-1a的动物的外周血液涂片的代表性图像显示了核形态。放大100倍。展示人类ATL样本以供比较。(D)火山曲线图显示,与HTLV-1a感染的动物相比,HTLV-1c感染的人外周CD4+T细胞中的蛋白质表达,随后进行了定量质谱分析。(E)用多重酶联免疫吸附试验测定HTLV-1c和HTLV-1a感染动物的血清细胞因子相对于模拟感染动物的对数2倍变化。(F)感染HTLV-1c和HTLV-1a的Hu-NSG小鼠器官的免疫组织化学分析(12-16 WPI)。


  • HTLV-1c模型与人类疾病的相关性

对3只未感染和3只HTLV-1c感染动物的CD4⁺CD45RO⁺记忆T细胞进行scRNA-seq分析,共纳入9131个细胞(41.6%感染,58.4%未感染),98.9%为 CD4⁺T细胞。

分析鉴定出10个细胞簇,感染与未感染细胞基因表达差异显著,除第8簇外均处于G1/G0 期,第9簇(CD4⁺Treg)以未感染细胞为主。筛选出的50个核心差异基因涉及细胞黏附、T细胞分化等通路,含HTLV-1感染标志物 CADM1;且差异基因与人类 ATL 患者基因表达高度一致,证实模型与人类疾病的相关性。

图3.人源化小鼠的HTLV-1c感染导致了与人类ATL患者相似的广泛转录变化(A)UMAP显示来自模拟和HTLV-1c感染动物的CD4+记忆T细胞聚集。(B)来自三只未感染(蓝色)和三只HTLV-1c感染(红色)动物的CD4+记忆T细胞的scRNA-seq聚类图。(C)三只未感染HTLV-1c的动物和三只感染HTLV-1c的动物之间的CD4+记忆T细胞差异表达基因前50名,按错误发现率排序。只显示了与非周期细胞子集(不包括第8簇)绝对折叠变化的基因。(D和E)(D)与未感染的动物相比,HTLV-1c感染的CD4+记忆T细胞中前25个KEGG通路上调,(E)前25个KEGG通路下调。(F)MA图,比较HTLV-1c感染和未感染的CD4+记忆T细胞的基因对数变化2倍和每百万对数的平均对数。在人类ATL患者中上调的基因以红色显示,而在人类ATL中下调的基因以蓝色显示。(G)条形码图谱显示,在HTLV-1c感染的人类ATL中,与未感染的CD4+记忆T细胞相比,ATL中的基因表达显著上调(红条,图上),而人ATL中的基因表达显著下调(蓝条,图下)。每一组的富化线显示了曲线图每个部分中垂直条的相对富集度。


  • 抗逆转录病毒治疗的预防与治疗效果

使用该模型来研究抗逆转录病毒化合物在体内预防HTLV-1c传播和早期感染的有效性。暴露前预防(PrEP)实验显示,临床相关剂量的tenofovir alafenamide(TAF)和tenofovir disoproxil fumarate(TDF)可显著降低HTLV-1c传播率,11周时TAF组58.33%小鼠无感染,TDF组54.54%,而对照组仅17.14%;lamivudine(3TC)无保护作用。

早期感染治疗实验中,TAF 与 dolutegravir(DTG)联合治疗可显著抑制病毒载量扩增,全程平均病毒载量较对照组降低 5.99 倍,单独使用 TAF 或 DTG 效果不显著;联合治疗在 12 周时仍维持病毒载量较对照组低 3.40 倍,且无明显药物诱导的淋巴细胞减少。

图4.抗逆转录病毒化合物减少HTLV-1c前病毒在体内的传播和抑制扩展,未观察到细胞毒性(A)HU-NSG小鼠在每日口服药物后的规定时间点无法检测到HTLV1c的百分比,开始于HTLV-1c攻击的前2天。(B)自体HTLV-1c感染的PBMC过继转移后一定时间点的外周血PVL。(C)未治疗组(N=3)和TAF+DTG治疗组(N=5)的HTLV-1c外周血PVL在12wpi时用ddPCR法测定。(D)HTLV-1c攻击的huNSG小鼠在第一次给药前(0WPI)和在4WPI时每毫升血液中人外周CD4+T细胞的绝对数量。


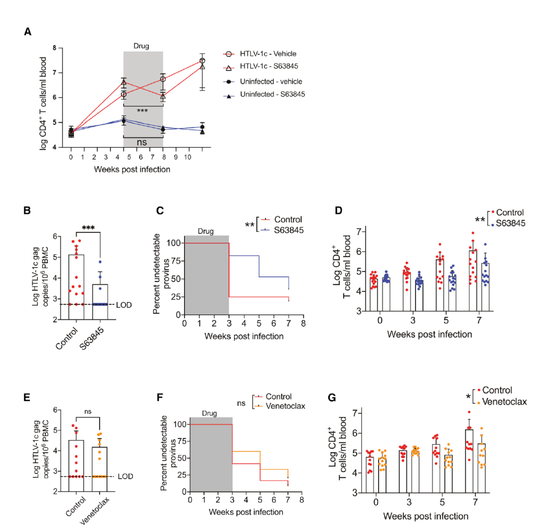
  • 凋亡通路调控与 MCL-1 抑制的治疗作用

HTLV-1被认为与促进感染细胞存活的失调的细胞凋亡途径有关。一项包含已知内在凋亡bcl2家族成员的独立基因集测试确定了该基因集在HTLV-1c感染细胞与未感染细胞中的显著差异表达(p=0.0003)。单细胞RNA测序显示,HTLV-1c感染导致CD4⁺记忆T细胞内在凋亡通路失调,13个促凋亡基因和14个抗凋亡基因表达异常;蛋白水平检测发现感染细胞中BCL-2表达下调,而MCL-1表达升高1.64倍。

体外实验表明,MCL-1抑制剂S63845可高效诱导HTLV-1c感染CD4⁺记忆T细胞凋亡,1.1μM浓度下75.9%的感染细胞出现caspase-3 cleavage,显著高于BCL-2抑制剂venetoclax(11.4%)、BCL-XL抑制剂A1331852(16.7%)及多靶点抑制剂navitoclax(20.6%)。

体内实验中,S63845 治疗(25mg/kg,每周 3 次)可使 HTLV-1c 感染小鼠 CD4⁺T 细胞数量在 3 周内减少3.5倍;与 TAF+DTG 联合使用时,81% 的小鼠病毒载量降至检测下限,显著高于对照组(20%),且疾病进展延迟(中位存活时间延长 2.33 周)。

图5.HTLV-1c感染的T细胞内固有的凋亡失调,并呈现了一个治疗靶点(A)MD图,显示了HTLV-1c感染的和未感染的Hu-NSG小鼠的CD4+记忆T细胞基因对数2倍的变化。(B)与(A)中相同的管理基因集的条形码图。(C)HTLV-1c感染的记忆T细胞与未感染的记忆T细胞比较,细胞内bcl2、bclxl、mcl1、bax和BAK蛋白的表达。热图显示N=6只感染HTLV-1c的小鼠的表达水平,而N=6只未感染的小鼠的平均表达水平。(D)来自HTLV-1c感染动物的脾CD4+记忆T细胞(经ddPCR确认)在体外暴露于一系列浓度的S63845、ventoclax、A1331852或navitoclax 24小时后呈裂解caspase-3阳性的百分比。曲线图是两个独立实验的集合。细胞表达人CD45和CD4,并切割caspase-3。(E)与(D)中来自未感染对照动物的CD4+记忆T细胞相同。


  • 联合治疗策略的协同效应

使用S63845治疗HTLV-1c感染的动物,从4WPI开始。TAF+DTG 联合 MCL-1 抑制剂 S63845 显示协同作用:联合治疗可同时抑制病毒的新感染传播和已感染细胞的存活,显著降低病毒载量并延缓疾病进展,且未出现明显的非特异性淋巴细胞减少,对未感染细胞毒性较低。Venetoclax 单独或联合治疗对 HTLV-1c 病毒载量无显著影响,仅轻微抑制 CD4⁺T 细胞扩增,进一步证实 MCL-1 是 HTLV-1c 感染细胞存活的关键依赖分子。

图6.拮抗有利于生存的MCL-1,但不是BCL-2,杀死HTLV-1c感染的细胞并减缓体内的疾病进展(A)模拟和HTLV-1c感染动物在S63845或载药剂治疗前后的特定时间点的外周CD4+T细胞(门控于人CD45和CD4)(灰框)。(B-D)在HTLV-1c过继转移后的特定时间点(第0周)和赋形剂或S63845(灰盒)治疗3周后,我们对外周血中的HTLV-1c PVL进行定量:(B)感染和治疗诱导后3周的HTLV-1c PVL(DdPCR);(C)随着时间的推移未检测到HTLV-1c前病毒的动物百分比(DdPCR);以及(D)0、3、5和7WPI的CD4+T细胞(使用流式细胞仪)。(E)在HTLV-1c过继转移后的特定时间点(在第0周)和使用赋形剂或静脉滴注治疗3周后,我们对外周血中的HTLV-1c PVL进行了定量:(E)感染和治疗诱导后3周的HTLV-1c PVL(使用ddPCR);(F)随着时间的推移未检测到HTLV-1c前病毒的动物的百分比(使用ddPCR);以及(G)在0、3、5和7WPI时的CD4+T细胞(使用流式细胞仪)。在(B-G)组,两组小鼠每天服用TAF+DTG(从第0周开始),以减少病毒传播。


研究总结




本研究成功建立了HTLV-1c感染的人源化小鼠模型,该模型再现了人类HTLV-1c感染的关键病理特征,为相关治疗研究提供了可靠工具。研究证实HTLV-1c亚型致病性略强于HTLV-1a,尤其在肺部炎症浸润方面更为显著,可能解释其在人类中更高的肺部并发症发生率。

抗逆转录病毒药物显示出明确的预防和早期治疗价值:TAF和TDF作为PrEP可显著降低HTLV-1c传播风险,TAF与DTG联合使用能有效抑制早期感染的病毒扩散,为高风险人群暴露预防和暴露后干预提供了新选择。

HTLV-1c感染细胞的存活高度依赖 MCL-1 介导的抗凋亡通路,MCL-1抑制剂S63845可特异性杀伤感染细胞,与 TAF+DTG 联合使用呈现协同效应,显著降低病毒载量并延缓疾病进展,且安全性良好,为 HTLV-1c 感染提供了潜在的治愈性治疗策略。

研究明确了MCL-1是HTLV-1c感染的关键治疗靶点,而BCL-2抑制剂venetoclax效果有限,为靶向药物开发提供了明确方向。同时证实了抗逆转录病毒药物与BH3模拟物联合治疗的可行性,为后续临床研究奠定了基础。

局限性方面,人源化小鼠模型疾病进展较人类感染更为迅速,可能影响治疗效果评估;模型无法长期维持干预以量化治愈率;亚型间致病性差异的分子机制仍需进一步深入探索。未来需开展纵向临床研究验证联合治疗方案的长期效果,并探索HTLV-1c特异性免疫调节基因在疾病进展中的作用。


ProcartaPlex产品推荐




Immune Monitoring 65-Plex Human ProcartaPlex™ Panel

货号 EPX650-10065-901


靶标 [微珠区域]:
细胞因子:G-CSF (CSF-3) [42]、GM-CSF [44]、IFN α [48]、IFN γ [43]、IL-1 α [62]、IL-1 β [18]、IL-2 [19]、IL-3 [73]、IL-4 [20]、IL-5 [21]、IL-6 [25]、IL-7 [26]、IL-8 (CXCL8) [27]、IL-9 [52]、IL-10 [28]、IL-12p70 [34]、IL-13 [35]、IL-15 [65]、IL-16 [70]、IL-17A (CTLA-8) [36]、IL-18 [66]、IL-20 [81]、IL-21 [72]、IL-22 [76]、IL-23 [63]、IL-27 [14]、IL-31 [37]、LIF [15]、M-CSF [67]、MIF [53]、TNF α [45]、TNF β [54]、TSLP [80]
趋化因子:BLC (CXCL13) [29]、ENA-78 (CXCL5) [82]、嗜酸性粒细胞趋化因子 (CCL11) [33]、嗜酸性粒细胞趋化因子-2 (CCL24) [37]、嗜酸性粒细胞趋化因子-3 (CCL26) [77]、分形趋化因子 (CX3CL1) [59]、Gro-α (CXCL1) [61]、IP-10 (CXCL10) [22]、I-TAC (CXCL11) [57]、MCP-1 (CCL2) [51]、MCP-2 (CCL8) [8]、MCP-3 (CCL7) [68]、MDC (CCL22) [87]、MIG (CXCL9) [69]、MIP-1 α (CCL3) [12]、MIP-1 β (CCL4) [47]、MIP-3 α (CCL20) [56]、SDF-1 α (CXCL12) [13]
生长因子/调节子:FGF-2 [75]、HGF [46]、MMP-1 [64]、NGF β [55]、SCF [39]、VEGF-A [78]
可溶性受体:APRIL [88]、BAFF [86]、CD30 [84]、CD40L (CD154) [74]、IL-2R (CD25) [22]、TNF-RII [85]、TRAIL (CD253) [58]、TWEAK [97]


往期回顾

ProcartaPlex高分文献分享|细菌性肺炎的泛免疫全景:大规模单细胞转录组图谱研究报告

ProcartaPlex高分文献分享|五组分猴痘mRNA疫苗AR-MPXV5 在非人灵长类动物中的保护性免疫研究

ProcartaPlex高分文献分享|CAR T细胞治疗后小鼠的免疫治疗相关认知功能障碍

采用ProcartaPlex双重报告检测技术实现总蛋白与磷酸化信号蛋白的同步定量分析

细胞凋亡检测,Procarta 试剂盒帮你少走弯路