服务热线:

400-820-3004

ProcartaPlex高分文献分享|母体肥胖对库普弗细胞的编程作用触发子代脂肪肝疾病

发表时间:2026-01-20 14:08作者:莱兹生物




该研究聚焦母体肥胖对后代肝巨噬细胞(库普弗细胞,KCs)的发育编程作用,揭示了其驱动后代成年期脂肪肝疾病的分子机制,为发育源性代谢疾病的干预提供了新靶点。




研究背景



  • 库普弗细胞的生理功能:KCs是胚胎早期定植肝脏的组织驻留巨噬细胞,具有支持胎儿红细胞生成、成年期红细胞循环及肝脏代谢等核心稳态功能,但其发育阶段功能扰动对成年期疾病的影响尚不明确。

  • 发育源性健康与疾病(DOHaDs)理论:早期环境因素可影响成年期非传染性疾病风险,母体肥胖、营养不良等已被证实与后代代谢紊乱相关,但外周巨噬细胞作为代际信号传递者的作用尚未明确。

  • 脂肪肝疾病的研究缺口:代谢功能障碍相关脂肪肝(MAFLD)发病率随肥胖率升高而上升,现有研究多关注出生后饮食诱导的KCs功能改变,而母体肥胖对胎儿期KCs的编程作用及对后代成年期脂肪肝的影响仍属未知。



研究目的



  • 明确母体肥胖是否通过编程胎儿期KCs导致后代成年期脂肪肝。

  • 揭示KCs在母体肥胖与后代脂肪肝之间的代际信号传递作用及分子机制。

  • 验证HIF1α介导的KCs代谢重编程在该病理过程中的因果作用,为发育源性代谢疾病提供干预靶点。



研究方法



  • 动物模型构建

母体肥胖模型:C57BL/6JRcc雌鼠给予8周HFD诱导肥胖后与正常饮食雄鼠交配,通过交叉抚育分离妊娠期与哺乳期的饮食影响。

基因编辑模型:构建Tnfrsf11aCre; Rosa26LSL-YFP; Ms4a3FlpO; Rosa26FSF-tdTomato 双命运示踪小鼠追踪 KCs 起源;利用 Clec4f-DTR 小鼠实现 KCs 特异性清除;构建LysMCre;Hif1af/f小鼠实现髓系细胞HIF1α条件性敲除。


  • 细胞与分子实验

细胞分离与共培养:分离后代 KCs 与正常肝细胞进行非接触共培养,通过 LD540 荧光标记实时监测肝细胞脂质积累;对新生期小鼠进行 KCs 清除及骨髓单核细胞回输。

多组学分析:对 KCs 进行批量 RNA-seq、单细胞多组学(snRNA-seq/ATAC-seq)、蛋白质组学检测;对肝脏组织进行脂质组学、血清进行代谢组学分析。

功能验证:通过重组蛋白(APOE、APOA1)处理肝细胞,验证其促脂质沉积作用;检测 P0 期 KCs 的 HIF1α 核定位及靶基因表达。


  • 病理与表型检测

组织染色:油红O(ORO)染色检测肝脏脂质含量,HE 染色评估肝组织病理,免疫荧光检测HIF1α定位及KCs标志物表达。

流式细胞术:分析肝脏髓系细胞亚群比例、KCs代谢相关蛋白(SDHA、GLUT1)表达及造血干细胞(HSPC)群体变化。



研究内容



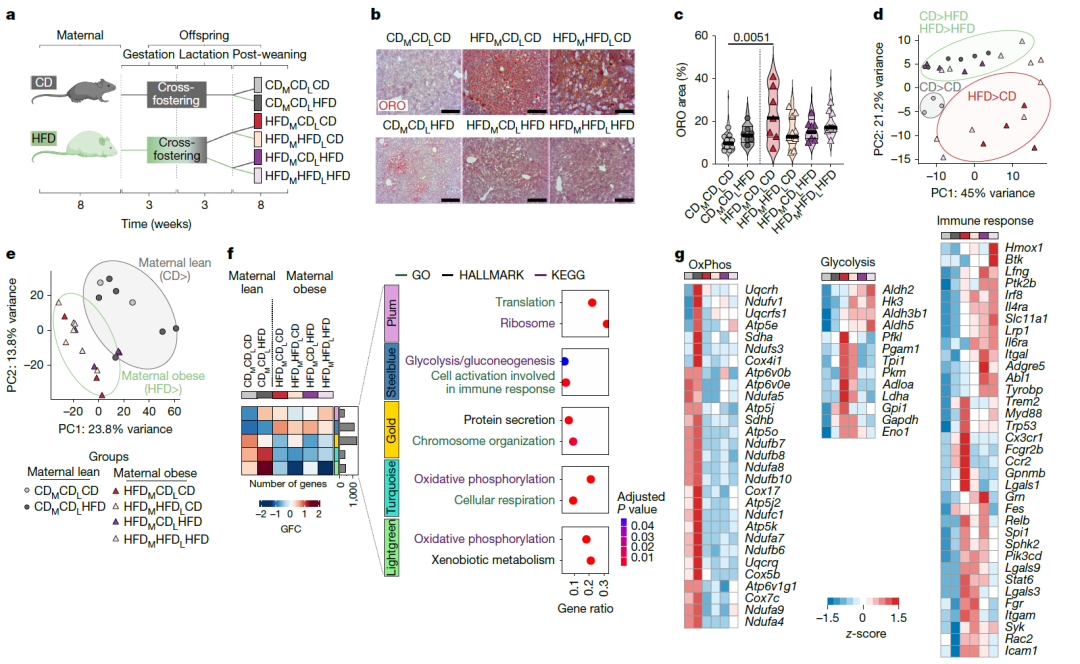
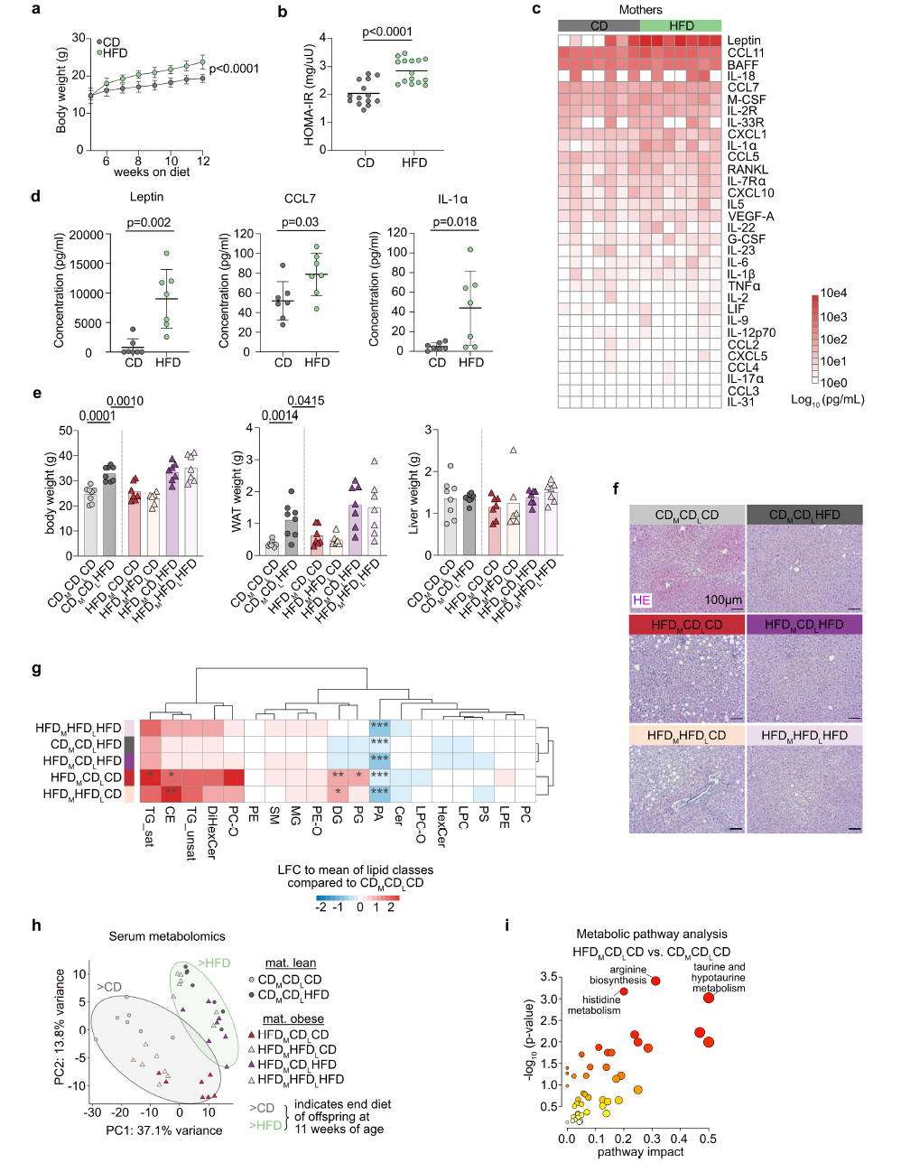
在人类和动物模型中,母体肥胖均与子代肥胖及肝脏疾病相关,但其具体机制仍未明确。鉴于库普弗细胞(KCs)在胚胎早期即定植于肝脏且具备重要代谢功能,推测KCs可能参与了脂肪肝疾病(FLD)的发生。为验证这一假说,构建C57BL/6Jrcc雌性小鼠被喂食高脂饮食8周,导致体重增加和胰岛素抵抗的动态平衡模型,通过血清细胞因子和趋化因子检测(小鼠免疫监测 48-Plex ProcartaPlex™ 检测组合,EPX480-20834-901, Invitrogen),这些饮食条件并没有导致母体炎症,只有白细胞介素1α(IL-1α)、C-C基序趋化因子配体7(CCL7)和瘦素上调。通过交叉抚育区分妊娠期与哺乳期的影响,检测后代肝脏脂质积累、血清代谢组及脂质组的变化,明确母体肥胖可独立于后代出生后饮食诱导特异性脂肪肝表型。


图 1 | 母体肥胖导致子代发生脂肪肝疾病(FLD)a.母体肥胖小鼠模型的构建。b.子代小鼠肝脏的油红O(ORO)染色。比例尺为 200 微米。实验共进行11个实验日,结果分别代表CDₘCDₗCD(对照母体 - 对照哺乳期 - 对照断乳后饮食)、CDₘCDₗHFD(对照母体 - 对照哺乳期 - 高脂断乳后饮食)、HFDₘCDₗCD(高脂母体 - 对照哺乳期 - 对照断乳后饮食)、HFDₘHFDₗCD(高脂母体 - 高脂哺乳期 - 对照断乳后饮食)、HFDₘCDₗHFD(高脂母体 - 对照哺乳期 - 高脂断乳后饮食)和HFDₘHFDₗHFD(高脂母体 - 高脂哺乳期 - 高脂断乳后饮食)组,各组小鼠数量分别为和9只。c. 采用QuPath软件对b图的油红O 染色结果进行定量分析。d. 所有实验组小鼠肝脏脂质组学数据的主成分分析(PCA)可视化。e. 分选后库普弗细胞(KCs)的批量转录组测序(Bulk RNA-seq)数据 PCA 可视化。f. 基于所有样本中5000个变异最大基因的库普弗细胞转录组数据的水平共表达网络分析(左图)。对网络进行聚类后,展示了各聚类在所有实验条件下的组倍性变化(GFC);同时通过过表达分析展示了每个水平共表达网络分析模块中显著富集的通路(右图)。每组小鼠数量为2-6只。g. 差异表达基因(DEGs)与f图中对应注释基因集交集的筛选基因热图。


扩展数据图 1 | 母代肥胖模型及子代肝脏代谢状态的表征

a.饲喂对照饮食(CD,灰色)或高脂饮食(HFD,绿色)的母鼠体重。每组 15 只小鼠。数据以均值 ± 标准差表示。采用双尾非配对 Student t 检验。b. 母鼠饲喂对应饮食 8 周后,对照饮食组(CD)与高脂饮食组(HFD)的胰岛素抵抗稳态模型评估(HOMA-IR)结果。每组15只小鼠。数据以均值表示。采用双尾非配对Student t检验。c. 热图展示对照饮食(CD)与高脂饮食(HFD)母鼠血清中已检测细胞因子和趋化因子的对数转换值。每一列代表1只小鼠。每组7只小鼠。通过线性拟合模型分析各系数后,采用双尾非配对Student t检验,并以错误发现率<0.05进行多重检验校正。d. 图 c 中经双尾非配对Student t检验显示有统计学差异的结果图。数据以均值 ± 标准差表示。e. 11周龄子代小鼠的体重、白色脂肪组织(WAT)重量及肝脏重量。在11天的实验周期内,CDM CDL CD、CDM CDL HFD、HFDM CDL CD、HFDM HFDL CD、HFDM CDL HFD、HFDM HFDL HFD 组的小鼠数量分别为8、8、7、6、7、7只。柱状图展示均值。f. 子代小鼠肝脏切片的苏木精-伊红(HE)染色结果。比例尺:100 μm。为图e中小鼠的代表性图像。g. 图1d中肝脏脂质组学的热图,展示选定脂质组相对于CDM CDL CD组的条件性对数倍变化(LFC)。通过线性拟合模型分析各系数后,采用双尾非配对Student t检验,并以错误发现率<0.05进行多重检验校正(* = p < 0.05,** = p < 0.01,*** = p < 0.001)。h. 所有实验组血清代谢组学数据的主成分分析(PCA)可视化结果。i. 基于血清代谢组学数据,HFDM CDL CD组相较于CDM CDL CD组的富集代谢通路。h、i 中每组7只小鼠。采用单因素方差分析–Tukey多重比较检验。


饮食诱导的脂肪肝疾病(FLD)模型会出现单核细胞浸润增加,且卵黄囊来源的库普弗细胞(KCs)会被替代。转录组测序(RNA-seq)数据提示,母体肥胖子代小鼠的KCs中存在单核细胞特征。为探究KCs的细胞起源,我们构建了双命运示踪小鼠模型。该双命运示踪模型可结合传统重组酶技术,同时追踪卵黄囊来源的巨噬细胞前体以及骨髓来源单核细胞的发育起源。研究表明,分析后代KCs的数量、转录组及代谢表型,发现母体肥胖可使KCs呈现炎症激活特征,并发生从氧化磷酸化到糖酵解的代谢转换,且KCs仍维持卵黄囊起源,未被骨髓来源细胞替代。


经推测,母体肥胖对库普弗细胞(KCs)的发育编程会损害其稳态功能,并通过旁分泌信号促进脂肪肝疾病(FLD)的发生。为验证这一假说,将肝细胞与来自CDₘCDₗCD组或HFDₘCDₗCD组小鼠肝脏的KCs进行无直接细胞接触的共培养,以确保仅存在旁分泌信号传导,并利用LD540标记中性脂质,通过活细胞成像技术实时监测肝细胞内的脂质积累情况。研究表明,通过KCs与肝细胞的非接触共培养实验,证实 KCs 可通过旁分泌信号促进肝细胞脂质摄取;利用KC特异性敲除(Clec4f-DTR)模型,发现新生期清除KCs并补充幼稚单核细胞可挽救脂肪肝表型。


图 2 | 母体肥胖后库普弗细胞(KCs)仍保留卵黄囊起源,并通过旁分泌信号导致脂质滴积累a. 构建双命运示踪小鼠的育种方案。b. 利用双命运示踪模型进行巨噬细胞谱系示踪的策略示意图。其中EMP为红系-髓系祖细胞,GMP为粒细胞 - 单核细胞祖细胞,pMac 为巨噬细胞前体;绿色代表表达YFP的细胞,红色代表表达 tdTomato(tdT)的细胞,黄色代表同时表达 YFP 和 tdT 的细胞。c. 双命运示踪模型在 11~12 周龄CDₘCDₗCD组(2 个实验日,n=4)和HFDₘCDₗCD组(2 个实验日,n未标注)小鼠分离的KCs中的标记效率。柱状图数据以平均值 ± 标准差表示。d. 肝细胞培养实验的示意图:先从普通饲料喂养的小鼠中分离肝细胞,再分别加入来自CDₘCDₗCD组或HFDₘCDₗCD组小鼠的 KCs,并对4小时内的脂质积累情况进行动态记录。e. 原代培养的肝细胞与CDₘCDₗCD组或HFDₘCDₗCD组小鼠 KCs 共培养 4 小时后,通过活细胞成像技术检测归一化的LD540荧光强度以反映脂质积累水平。CDₘCDₗCD组和HFDₘCDₗCD组均为n=3,且每组设置技术重复;统计方法采用双向方差分析(two-way ANOVA)结合Sidak多重比较检验,针对生物学样本进行分析。f. 构建KCs耗竭及细胞回输的母体肥胖模型。其中白喉毒素(DT)以骷髅图标标识,单核细胞及造血干/祖细胞(Mono/HSPCs)以红色细胞图标标识。g. 按f图方案构建的HFDₘCDₗCD子代小鼠肝脏油红O(ORO)染色结果。实验共进行7个实验日,Clec4f基因型(注射DT并回输 Mono/HSPCs)、**Clec4f<sup>DTR/+</sup>** 基因型(仅注射 DT)、**Clec4f<sup>DTR/+</sup>** 基因型(注射 DT 并回输 Mono/HSPCs)的小鼠数量分别为4只、5只和9只;比例尺为200微米。h. 采用QuPath软件对g图的油红O染色结果进行定量分析。


HIF1α在KCs编程中的核心作用:构建髓系细胞特异性HIF1α敲除小鼠,验证HIF1α介导的KCs代谢重编程是母体肥胖诱导后代脂肪肝的关键;结合出生后0天(P0)KCs的转录组与蛋白检测,确认母体肥胖可诱导胎儿期KCs的HIF1α核转位及靶基因激活。


图 3 | 出生后脂肪肝疾病(FLD)由 HIF1α 依赖的库普弗细胞(KCs)发育编程所驱动a. 构建髓系细胞特异性敲除Hif1a的母体肥胖模型。b. 不同组子代小鼠肝脏油红O(ORO)染色的代表性结果。实验共进行15个实验日,CDₘCD 野生型(WT)、CDₘCD敲除型(KO)、CDₘHFD野生型、CDₘHFD敲除型、HFDₘCD野生型、HFDₘCD敲除型、HFDₘHFD野生型和HFDₘHFD敲除型组的小鼠数量分别为8只、5只、8只、6只、9只、7只、6只和9只;比例尺为200微米。c. 采用QuPath软件对b图的油红O染色结果进行定量分析。d. 各组小鼠肝脏脂质组学数据的主成分分析(PCA)可视化。CDₘCD野生型、CDₘCD敲除型、CDₘHFD野生型、CDₘHFD敲除型、HFDₘCD野生型、HFDₘCD敲除型、HFDₘHFD野生型和HFDₘHFD敲除型组的小鼠数量分别为7只、5只、5只、5只、4只、5只、3只和7只。e. 分选后 KCs 的批量转录组测序(Bulk RNA-seq)数据 PCA 可视化。CDₘCD 野生型、CDₘCD 敲除型、CDₘHFD 野生型、CDₘHFD 敲除型、HFDₘCD 野生型、HFDₘCD 敲除型、HFDₘHFD 野生型和HFDₘHFD 敲除型组的小鼠数量分别为5只、4只、4只、4只、3只、2只、3只和4只。f. 弦状图展示KCs来源的配体(橙色,为e图中HFDₘCD野生型与HFDₘCD敲除型之间的差异表达基因),以及肝细胞表达的对应受体(棕色)。


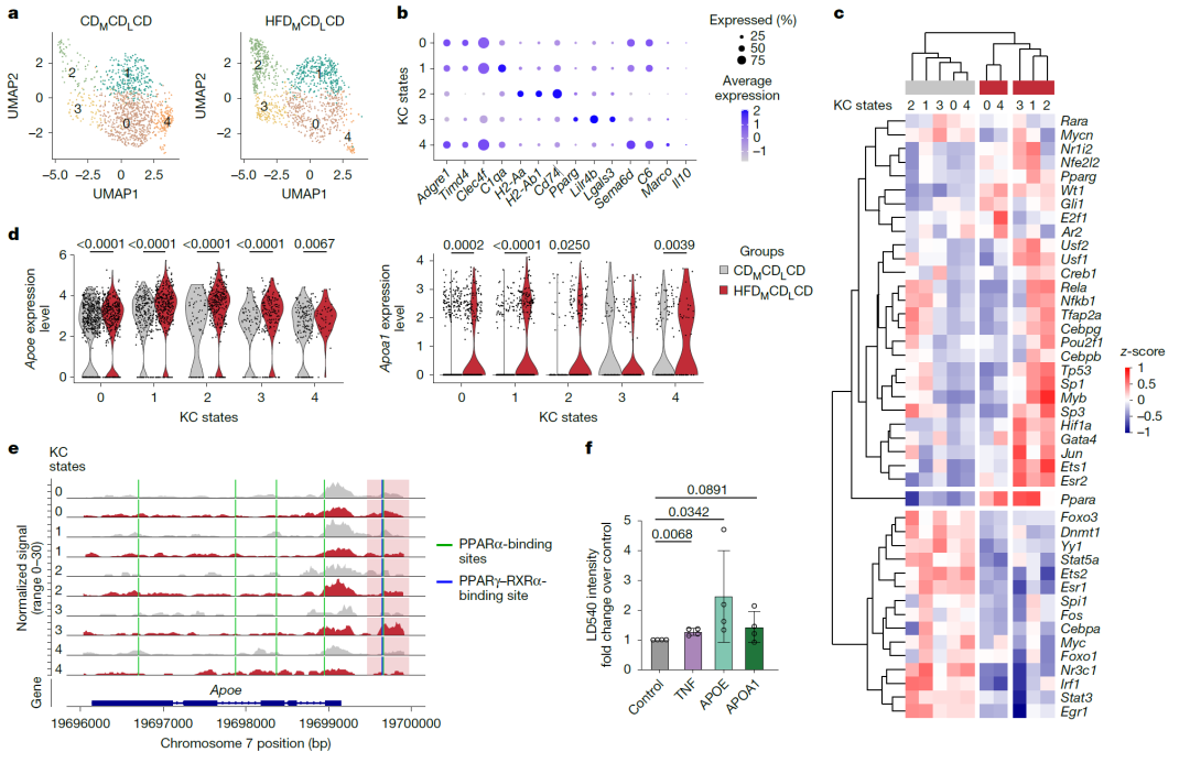
KCs与肝细胞的信号交互:通过转录组、蛋白质组及单细胞多组学(snRNA-seq/ATAC-seq)分析,鉴定出KCs中HIF1α依赖的载脂蛋白(如 APOE、APOA1)为关键旁分泌因子,可直接促进肝细胞脂质沉积。


图 4 | 母体肥胖可诱导子代库普弗细胞(KCs)发生表观遗传及转录水平改变a. 对CDₘCDₗCD组和HFDₘCDₗCD组小鼠 KCs 进行单细胞核 RNA 测序 / 转座酶可及性染色质测序(snRNA/ATAC-seq),并通过均匀流形逼近与投影(UMAP)进行可视化,结果显示 KCs 可分为 5 种不同的细胞状态集群。b. 点阵图展示各 KCs 状态集群的特异性表达基因。c. 热图展示CDₘCDₗCD组和HFDₘCDₗCD组中各 KCs 集群的预测转录因子活性。d. 小提琴图对比CDₘCDₗCD组与HFDₘCDₗCD组所有 KCs 状态中Apoe(左)和Apoa1(右)的表达水平,统计方法采用双尾 Wilcoxon 秩和检验。e. 不同 KCs 状态下CDₘCDₗCD组与HFDₘCDₗCD组Apoe基因位点的 ATAC-seq 峰覆盖图。f. 原代培养的肝细胞在无添加因子(对照组)、添加肿瘤坏死因子(TNF)、载脂蛋白E(APOE)或载脂蛋白 A1(APOA1)条件下,通过活细胞成像检测归一化 LD540 荧光强度以反映脂质积累水平。



研究总结



核心结论

  • 母体肥胖可通过HIF1α依赖的方式对胎儿期卵黄囊来源KCs进行代谢重编程,使其代谢模式从氧化磷酸化转为糖酵解,且该编程效应可持续至成年期。

  • 被编程的KCs通过分泌载脂蛋白(APOE、APOA1)等旁分泌因子,促进肝细胞脂质摄取和积累,最终驱动后代成年期脂肪肝的发生。

  • 新生期清除被编程的KCs并补充幼稚单核细胞,或在髓系细胞中敲除HIF1α,均可有效挽救母体肥胖诱导的后代脂肪肝表型。


研究意义

  • 首次证实卵黄囊来源组织驻留巨噬细胞是DOHaDs的关键细胞媒介,建立了母体肥胖 - 胎儿KCs编程 - 成年脂肪肝的因果链。

  • 揭示了 HIF1α及KCs来源载脂蛋白在发育源性代谢疾病中的核心作用,为妊娠期母体健康干预及后代代谢疾病防治提供了新的分子靶点。



ProcartaPlex

产品推荐



小鼠免疫监测48-Plex ProcartaPlex™检测组合

货号 EPX480-20834-901


靶标列表 [微珠区域]:
细胞因子:BAFF [67]、G-CSF (CSF-3) [12]、GM-CSF [42]、IFN alpha [30]、IFN gamma [38]、IL-1 alpha [56]、IL-1 beta [19]、IL-2 [20]、IL-3 [14]、IL-4 [26]、IL-5 [27]、IL-6 [28]、IL-7 [74]、IL-9 [34]、IL-10 [13]、IL-12p70 [39]、IL-13 [35]、IL-15/IL-15R [54]、IL-17A (CTLA-8) [52]、IL-18 [66]、IL-19 [61]、IL-22 [33]、IL-23 [37]、IL-25 (IL-17E) [29]、IL-27 [36]、IL-28 [64]、IL-31 [76]、IL-33 [75]、LIF [18]、M-CSF [21]、RANKL [46]、TNF alpha [45]
趋化因子:ENA-78 (CXCL5) [57],嗜酸性粒细胞趋化因子 (CCL11) [62],GRO α (CXCL1) [43],IP-10 (CXCL10) [22],MCP-1 (CCL2) [51],MCP-3 (CCL7) [48],MIP-1 α (CCL3) [47],MIP-1 β (CCL4) [72],MIP-2 [55],RANTES (CCL5) [44]
生长因子/调节因子:乙胞素 (BTC) [73],瘦素 [65],VEGF-A [25]
可溶性受体:IL-2R [63],IL-7R α [53],IL-33R (ST2) [78]